This page is for an old version of Hexaly Optimizer. We recommend that you update your version and read the documentation for the latest stable release.

Curve fitting

Principles learned

  • Add float decision variables
  • Minimize a non-linear objective
  • Create a non-linear expression with operators “sin” and “pow”

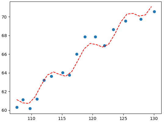
Problem

../_images/curve_fitting_colors.png

The curve fitting problem consists in finding the optimal parameters for a defined function to best map a set of inputs to a set of outputs.

For example, here we assume the mapping function has the form:

\[f(x) = a \sin(b-x) + c x^2 + d\]

We want to find the parameters a, b, c, d for which the mapping function best fits the observations.

Download the example

Data

Each data file contains:

  • First line: the number of observations
  • Next lines : values of input and output for each observation

Program

The decision variables are the parameters of the mapping function: a, b, c, d. The objective is to minimize the sum of square errors. For a given input, the square error is the squared difference between the output predicted by the mapping function and the observed output.

Execution:
localsolver curve_fitting.lsp instances/observations.in [lsTimeLimit=] [solFileName=]
/********** curve_fitting.lsp **********/

use io;

/* Reads instance data. */
function input() {

    local usage = "Usage: localsolver curve_fitting.lsp "
        + "inFileName=inputFile [solFileName=outputFile] [lsTimeLimit=timeLimit]";

    if (inFileName == nil) throw usage;

    local inFile = io.openRead(inFileName);
    nbObervations = inFile.readInt();
    for [i in 1..nbObervations]{
        inputs[i] = inFile.readDouble();
        outputs[i] = inFile.readDouble();
    }
}

/* Declares the optimization model. */
function model() {

    // parameters of the mapping function
    a <- float(-100, 100);
    b <- float(-100, 100);
    c <- float(-100, 100);
    d <- float(-100, 100);

    // minimize square error bewteen prediction and output
    predictions[i in 1..nbObervations] <- a * sin(b - inputs[i]) + c * pow(inputs[i], 2) + d;
    errors[i in 1..nbObervations] <- predictions[i] - outputs[i];
    squareError <- sum[i in 1..nbObervations] (pow(errors[i], 2));
    minimize squareError;
}

/* Parameterizes the solver. */
function param() {
    if (lsTimeLimit == nil) lsTimeLimit = 3; 
}

/* Writes the solution in a file */
function output() {
    if (solFileName == nil) return;
    local solFile = io.openWrite(solFileName);
    solFile.println("Optimal mapping function");
    solFile.println("a = " + a.value);
    solFile.println("b = " + b.value);
    solFile.println("c = " + c.value);
    solFile.println("d = " + d.value);
}
Execution (Windows)
set PYTHONPATH=%LS_HOME%\bin\python
python curve_fitting.py instances\observations.in
Execution (Linux)
export PYTHONPATH=/opt/localsolver_10_0/bin/python
python curve_fitting.py instances/observations.in
########## curve_fitting.py ##########

import localsolver
import sys

if len(sys.argv) < 2:
    print("Usage: python curve_fitting.py inputFile [outputFile] [timeLimit]")
    sys.exit(1)


def read_float(filename):
    with open(filename) as f:
        return [float(elem) for elem in f.read().split()]


with localsolver.LocalSolver() as ls:

    #
    # Reads instance data
    #

    file_it = iter(read_float(sys.argv[1]))

    # Number of observations
    nb_observations = int(next(file_it))

    # Inputs and outputs
    inputs = []
    outputs = []
    for i in range(nb_observations):
        inputs.append(next(file_it))
        outputs.append(next(file_it))

    #
    # Declares the optimization model
    #
    model = ls.model

    # Decision variables : parameters of the mapping function
    a = model.float(-100, 100)
    b = model.float(-100, 100)
    c = model.float(-100, 100)
    d = model.float(-100, 100)

    # Minimize square error bewteen prediction and output
    predictions = [a * model.sin(b - inputs[i]) + c * inputs[i]**2 + d for i in range(nb_observations)]
    errors = [predictions[i] - outputs[i] for i in range(nb_observations)]
    square_error = model.sum(model.pow(errors[i], 2) for i in range(nb_observations))
    model.minimize(square_error)

    model.close()

    #
    # Parameterizes the solver
    #
    if len(sys.argv) >= 4: ls.param.time_limit = int(sys.argv[3])
    else: ls.param.time_limit = 3

    ls.solve()

    #
    # Writes the solution in a file
    #
    if len(sys.argv) >= 3:
        with open(sys.argv[2], 'w') as f:
            f.write("Optimal mapping function\n")
            f.write("a = " + str(a.value) + "\n")
            f.write("b = " + str(b.value) + "\n")
            f.write("c = " + str(c.value) + "\n")
            f.write("d = " + str(d.value) + "\n")
    
Compilation / Execution (Windows)
cl /EHsc curve_fitting.cpp -I%LS_HOME%\include /link %LS_HOME%\bin\localsolver100.lib
curve_fitting instances\observations.in
Compilation / Execution (Linux)
g++ curve_fitting.cpp -I/opt/localsolver_10_0/include -llocalsolver100 -lpthread -o curve_fitting
./curve_fitting instances/observations.in
//********* curve_fitting.cpp *********

#include <iostream>
#include <fstream>
#include <vector>
#include "localsolver.h"

using namespace localsolver;
using namespace std;

class CurveFitting {
public:

    // Number of observations
    int nbObservations;

    // Inputs and Outputs
    vector<lsdouble> inputs;
    vector<lsdouble> outputs;
    
    // Solver
    LocalSolver localsolver;

    // Decision variables (parameters of the mapping function)
    LSExpression a, b, c, d;

    // Objective (square error)
    LSExpression squareError;

    // Reads instance data
    void readInstance(const string& fileName) {
        ifstream infile;
        infile.exceptions(ifstream::failbit | ifstream::badbit);
        infile.open(fileName.c_str());

        infile >> nbObservations;

        inputs.resize(nbObservations);
        outputs.resize(nbObservations);
        for (int i = 0; i < nbObservations; i++) {
            infile >> inputs[i];
            infile >> outputs[i]; 
        }
    }

    void solve(int limit) {
        // Declares the optimization model
        LSModel model = localsolver.getModel();

        // Decision variables
        a = model.floatVar(-100, 100);
        b = model.floatVar(-100, 100);
        c = model.floatVar(-100, 100);
        d = model.floatVar(-100, 100);
    
        // Minimize square error
        squareError = model.sum();
        for (int i = 0; i < nbObservations; i++) {
            LSExpression prediction = a * model.sin(b - inputs[i]) + c * pow(inputs[i], 2) + d;
            LSExpression error = model.pow(prediction - outputs[i], 2);
            squareError.addOperand(error);
        }
        model.minimize(squareError);
        model.close();

        // Parameterizes the solver. 
        localsolver.getParam().setTimeLimit(limit);

        localsolver.solve();
    }

    // Writes the solution in a file 
    void writeSolution(const string& fileName) {
        ofstream outfile;
        outfile.exceptions(ofstream::failbit | ofstream::badbit);
        outfile.open(fileName.c_str());
        outfile << "Optimal mapping function" << endl;
        outfile << "a = " << a.getDoubleValue() << endl;
        outfile << "b = " << b.getDoubleValue() << endl;
        outfile << "c = " << c.getDoubleValue() << endl;
        outfile << "d = " << d.getDoubleValue() << endl;
    }
};

int main(int argc, char** argv) {
    if (argc < 2) {
        cerr << "Usage: curve_fitting inputFile [outputFile] [timeLimit]" << endl;
        return 1;
    }

    const char* instanceFile = argv[1];
    const char* solFile = argc > 2 ? argv[2] : NULL;
    const char* strTimeLimit = argc > 3 ? argv[3] : "3";

    try {
        CurveFitting model;
        model.readInstance(instanceFile);
        model.solve(atoi(strTimeLimit));
        if (solFile != NULL) model.writeSolution(solFile);
        return 0;
    } catch (const exception& e) {
        cerr << "An error occurred: " << e.what() << endl;
        return 1;
    }
}
Compilation / Execution (Windows)
copy %LS_HOME%\bin\localsolvernet.dll .
csc CurveFitting.cs /reference:localsolvernet.dll
CurveFitting instances\observations.in
/********** CurveFitting.cs **********/

using System;
using System.IO;
using System.Collections.Generic;
using System.Globalization;
using localsolver;

public class CurveFitting : IDisposable
{
    // Number of observations
    int nbObservations;

    // Inputs and Outputs
    double[] inputs;
    double[] outputs;

    // Solver
    LocalSolver localsolver;

    // Decision variables (parameters of the mapping function)
    LSExpression a, b, c, d;

    // Objective (square error)
    LSExpression squareError;

    public CurveFitting()
    {
        localsolver = new LocalSolver();
    }

    // Reads instance data
    void ReadInstance(string fileName)
    {
        using (StreamReader input = new StreamReader(fileName))
        {
            nbObservations = int.Parse(input.ReadLine());
            inputs = new double[nbObservations];
            outputs = new double[nbObservations];

            for (int i = 0; i < nbObservations; i++)
            {
                string[] splittedObs = input.ReadLine().Split(' ');
                inputs[i] = double.Parse(splittedObs[0], CultureInfo.InvariantCulture);
                outputs[i] = double.Parse(splittedObs[1], CultureInfo.InvariantCulture);
            }
        }
    }

    public void Dispose()
    {
        if (localsolver != null)
            localsolver.Dispose();
    }

    void Solve(int limit)
    {
        // Declares the optimization model
        LSModel model = localsolver.GetModel();

        // Decision variables
        a = model.Float(-100, 100);
        b = model.Float(-100, 100);
        c = model.Float(-100, 100);
        d = model.Float(-100, 100);

        // Minimize square error
        squareError = model.Sum();
        for (int i = 0; i < nbObservations; i++)
        {
            LSExpression prediction = a * model.Sin(b - inputs[i]) + c * Math.Pow(inputs[i], 2) + d;
            LSExpression error = model.Pow(prediction - outputs[i], 2);
            squareError.AddOperand(error);
        }
        model.Minimize(squareError);
        model.Close();

        // Parameterizes the solver
        localsolver.GetParam().SetTimeLimit(limit);

        localsolver.Solve();
    }

    // Writes the solution in a file
    void WriteSolution(string fileName)
    {
        using (StreamWriter output = new StreamWriter(fileName))
        {
            output.WriteLine("Optimal mapping function");
            output.WriteLine("a = " + a.GetDoubleValue());
            output.WriteLine("b = " + b.GetDoubleValue());
            output.WriteLine("c = " + c.GetDoubleValue());
            output.WriteLine("d = " + d.GetDoubleValue());
        }
    }

    public static void Main(string[] args)
    {
        if (args.Length < 1)
        {
            Console.WriteLine("Usage: CurveFitting inputFile [solFile] [timeLimit]");
            Environment.Exit(1);
        }
        string instanceFile = args[0];
        string outputFile = args.Length > 1 ? args[1] : null;
        string strTimeLimit = args.Length > 2 ? args[2] : "3";

        using (CurveFitting model = new CurveFitting())
        {
            model.ReadInstance(instanceFile);
            model.Solve(int.Parse(strTimeLimit));
            if (outputFile != null)
                model.WriteSolution(outputFile);
        }
    }
}
Compilation / Execution (Windows)
javac CurveFitting.java -cp %LS_HOME%\bin\localsolver.jar
java -cp %LS_HOME%\bin\localsolver.jar;. CurveFitting instances\observations.in
Compilation / Execution (Linux)
javac CurveFitting.java -cp /opt/localsolver_10_0/bin/localsolver.jar
java -cp /opt/localsolver_10_0/bin/localsolver.jar:. CurveFitting instances/observations.in
/********** CurveFitting.java **********/

import java.util.*;
import java.io.*;
import localsolver.*;

public class CurveFitting {
    // Number of observations
    private int nbObservations;

    // Inputs and Outputs
    private double[] inputs;
    private double[] outputs;

    // Solver
    private final LocalSolver localsolver;

    // Decision variables (parameters of the mapping function)
    private LSExpression a, b, c, d;

    // Objective (square error)
    private LSExpression squareError;

    private CurveFitting(LocalSolver localsolver) {
        this.localsolver = localsolver;
    }

    // Reads instance data
    private void readInstance(String fileName) throws IOException {
        try (Scanner input = new Scanner(new File(fileName))) {
            input.useLocale(Locale.ROOT);
            
            nbObservations = input.nextInt();

            inputs = new double[nbObservations];
            outputs = new double[nbObservations];
            for (int i = 0; i < nbObservations; i++) {
                inputs[i] = input.nextDouble();
                outputs[i] = input.nextDouble();
            }
        }
    }

    private void solve(int limit) {
        // Declares the optimization model
        LSModel model = localsolver.getModel();

        // Decision variables
        a = model.floatVar(-100, 100);
        b = model.floatVar(-100, 100);
        c = model.floatVar(-100, 100);
        d = model.floatVar(-100, 100);

        // Minimize square error
        squareError = model.sum();
        for (int i = 0; i < nbObservations; i++) {
            LSExpression prediction = model.sum(model.prod(a, model.sin(model.sub(b, inputs[i]))), model.prod(c, Math.pow(inputs[i], 2)), d);
            LSExpression error = model.pow(model.sub(prediction, outputs[i]), 2);
            squareError.addOperand(error);
        }
    
        model.minimize(squareError);
        model.close();

        // Parameterizes the solver
        localsolver.getParam().setTimeLimit(limit);

        localsolver.solve();       
    }

    // Writes the solution in a file 
    private void writeSolution(String fileName) throws IOException {
        try (PrintWriter output = new PrintWriter(fileName)) {
            output.println("Optimal mapping function");
            output.println("a = " + a.getDoubleValue());
            output.println("b = " + b.getDoubleValue());
            output.println("c = " + c.getDoubleValue());
            output.println("d = " + d.getDoubleValue());
        }
    }
    
     public static void main(String[] args) {
        if (args.length < 1) {
            System.err.println("Usage: java CurveFitting inputFile [outputFile] [timeLimit]");
            System.exit(1);
        }

        String instanceFile = args[0];
        String outputFile = args.length > 1 ? args[1] : null;
        String strTimeLimit = args.length > 2 ? args[2] : "3";

         try (LocalSolver localsolver = new LocalSolver()) {
            CurveFitting model = new CurveFitting(localsolver);
            model.readInstance(instanceFile);
            model.solve(Integer.parseInt(strTimeLimit));
            if (outputFile != null) {
                model.writeSolution(outputFile);
            }
        } catch(Exception ex) {
            System.err.println(ex);
            ex.printStackTrace();
            System.exit(1);
        }
    }
}